인벤이 지난주 e스포츠 업계에 일어난 중요한 소식을 모아 볼 수 있는 코너를 연재합니다. 국내와 해외에서 있었던 e스포츠 업계 전반의 소식뿐만 아니라, 국내 e스포츠 관련 행사 및 정책, 팬 커뮤니티를 달군 이슈들, 각 게임단의 소식 등 여러 정보와 이야기를 소개합니다. 또한, 이번 주에 진행될 예정인 국내와 해외 e스포츠 대회 일정도 함께 알려 드립니다.
■ 국내외 e스포츠 소식
◎ ‘소외 성별’ 선수 선발 예고한 뉴욕 엑셀시어
– 오버워치2 리그의 뉴욕 엑셀시어가 팬들의 반발에도 자신들의 선수 선발에 대한 의지를 이어갈 예정이다. 닷이스포츠에 따르면, 뉴욕 엑셀시어는 과거 ‘소외받는 성별’을 가진 선수들을 선발할 것이라고 발표했는데 최근에도 이러한 입장을 고수 중이다. 다만, 기존과 달리 남녀 혼성 팀을 운영하는 쪽으로 계획을 일부 수정했다고.
팬들은 여전히 실력보다 성별을 우선시하는 뉴욕 엑셀시어의 입장을 비판 중이다. 이들은 ‘소외받는 성별’ 선수들이 실력 미달로 좋지 않은 선례를 남기면 오히려 미래에 또 다른 차별로 이어질 수 있다고 경고했다.
◎ e스포츠를 ‘종합 경기 종목’에 포함시킨 인도 정부
– 인도 정부에서 e스포츠를 국가 성장 산업의 일부로 포함시켰다. 외신에 따르면, 인도 정부는 전자정보기술부를 온라인 게임을 위한 관계부처로 선정했고, e스포츠는 ‘종합 스포츠 행사’에 포함시켰다. 이로 인해 인도 내에서는 e스포츠에 국가 차원의 지원이 내려질 것이며 풀뿌리 e스포츠의 성장도 기대할 수 있다며 반기는 분위기가 이어졌다.
◎ e스포츠 경기장 건립하려던 성남시, “사실상 중단”
– 2024년 개장을 목표로 추진됐던 성남시의 e스포츠 경기장 건립 사업이 사실상 중단됐다. 신상진 성남시장이 e스포츠 경기장 사업에 ‘사업 전면 재검토’ 지시를 내렸다. 민선 7기 때 당시 더불어민주당인 이재명 경기도지사, 은수미 성남시장이 해당 사업을 진행한 바 있다. 이미 적지 않은 예산도 투입됐던 걸로 알려졌다. 하지만 국민의힘 신상진 전 국회의원이 성남시장이 된 후, 수익성과 민간기업 참여도 확대 방안 등을 지시하며 사업을 다시 살폈고 이후 전면 재검토 지시를 내렸다고 한다.
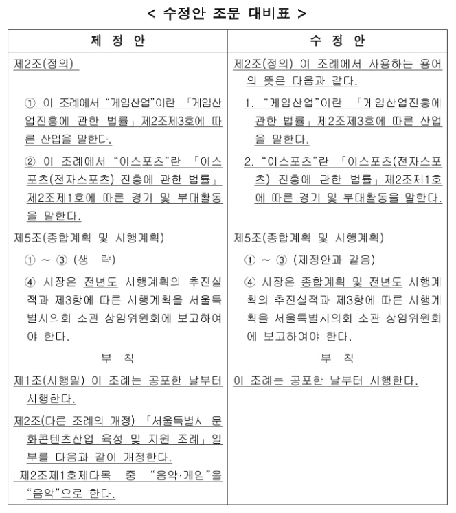
◎ 서울특별시, e스포츠 관련 조례규칙심의회 상정계획 공개
– 서울특별시는 ‘서울특별시 게임산업 육성 및 이스포츠 활성화 지원 조례(수정안)’에 대한 입법안 확정 및 조례규칙심의회 상정계획을 공개했다. 이는 부산, 경기도 등 타시도 대비 관련 산업에 대한 지원이 미흡한 실정으로, 동 조례에서 필요한 사항을 규정하기 위함이었다. 수정안의 내용은 다음과 같다.
■ e스포츠 소식통
◎T1, LoL e스포츠 최대 시청 시간 기록
– T1이 전 세계 팀들 중에 2022년 LoL e스포츠 경기 시청 시간 1위에 올랐다. e스포츠 차트에 따르면, 2022년 한 해 동안 T1의 경기들은 약 1억 시간의 시청 시간을 기록했다. 평균 시청자 수 역시 약 67만 명에 달했다. DRX와 젠지는 같은 부문에서 각각 4위와 7위에 랭크됐다.
◎ 스트리머 출신 ‘당무’ 전수진 리브 샌드박스 2군행
– ‘순당무’라는 닉네임으로 활동했던 유명 스트리머 전수진이 ‘당무’라는 닉네임과 함께 리브 샌드박스 유스팀에 합류했다. 그동안 공식적으로 얼굴을 공개하지 않았는데 이번 영입 소식과 함께 얼굴도 공개했다. ‘당무’는 LCK 최초의 여성 프로게이머라는 타이틀도 안게 됐다. 또한, 스트리머 시절 챌린저 티어에 올라 팬들로부터 실력을 인정받기도 했다.
◎ 65세 대만인, LoL 아마추어 대회 출전
– 타이완뉴스는 지난 23일, 올해 65세의 나이로 리그 오브 레전드 대회에 출전한 치앙이슈에 대한 기사를 다뤘다. 그녀는 홍광 에버그린 게이밍 팀 소속으로 타이중시에 위치한 홍광대학교 대회에 출전했다. 홍광 에버그린 게이밍은 60대 노인들로 구성된 아마추어 팀이다. 치앙이슈는 대회 준비를 위해 일주일에 5시간씩 집에서 연습도 하고 고속철도로 1시간 걸려 도착할 수 있는 홍광대학교로 향해 주 1회 팀 훈련에도 참여했다.
출처: 인벤
모바일 게임 PC 다운로드
녹스 앱플레이어는 안드로이드 게임이나 앱을 WIN·MAC 큰 화면에서 즐길 수 있는 앱플레이어(무료 소프트)입니다 . 녹스의 멀티 플레이 기능을 이용해 신규 에뮬레이터를 생성하여 스마트폰 몇개를 가지고 있는 것처럼 PC 한 대에서 동시에 리세마라를 진행 가능합니다. 라그나로크X 뿐만 아니라, 블루 아카이브, 좀비고, 쿠키런 킹덤등 인기게임들도 녹스를 통해 PC로 즐길 수 있습니다!
- NoxPlayer 공식 사이트로 이동
- NoxPlayer 공식 카페로 이동
- NoxPlayer 공식 디코 채널 이동
녹스 앱플레이어로 리세마라 방법
녹스 앱플레이어 최적화 방법
감사합니다.
도움이 된다면 북마크에 추가하시고 다른분한테도 공유부탁드립니다.


